Growing a privacy-focused messaging app’s feature set.
Duration: 8 weeks
Role: Product Design, User Research
Tools: Figma
Context: Designlab Conceptual Project
PROBLEM
Signal, renowned for its strong commitment to privacy, currently offers a limited set of features, primarily focused on messaging and stories.
This narrow feature offering prevents users from being able to seamlessly adopt Signal as their primary communication platform.
SOLUTION
Two feature updates designed to allow privacy-minded individuals to rely on Signal for more of their daily communication activities:
COMMUNITITES Inspired by WhatsApp Communities, this feature allows users to create a singular destination and umbrella for all of an organization’s group chats.
CALLS A home screen for calls including a call history log and ability to initiate new calls.
BACKGROUND
Messaging application Signal launched in 2014, providing users with free end-to-end encrypted messaging. The company behind Signal, Open Whisper Systems (OWS), has remained committed to collecting as little user data as possible by storing data locally on the users’ devices and ensuring encryption during information transit. Signal’s commitment to data privacy has made it the preferred messenger for privacy minded individuals including journalists, activists, community organizers, and even Edward Snowden.
Signal’s popularity skyrocketed in 2020, when their competitor WhatsApp made a controversial privacy policy update. At the time, many privacy minded-individuals left WhatsApp, and Signal became one of the most downloaded apps for both iOS and Android.
01. Research
I conducted a side-by-side analysis of Signal’s features and those of other competitor messaging and calling applications. My analysis included WhatsApp, Telegram, Facebook Messenger, and iOS Messenger/Calls. Through this comparison, I noticed that all of these competitors offered a happier path to their call feature than Signal did.
WhatsApp also stood apart with its Communities feature, which offers users the ability to create topic-based groups for their organizations that host related group chats. This feature is unique to the market since the other platforms with similar offerings, Slack and Discord, both target specific communities with more complex needs. They both also have paywalls to certain features.
USER INTERVIEWS
I then conducted three (3) interviews to gain a more in-depth understanding of user’s habits, preferences, and frustrations around messaging and calling platforms, especially Signal. From these interviews I learned that:
Users are downloading and using Signal due to the app’s privacy and security offering. All users interviewed mentioned privacy concerns with WhatsApp.
None of those interviewed realized that Signal had a calling feature available and primarily rely on their phone’s default calling app or WhatsApp.
None of those interviewed use Signal daily, highlighting an opportunity to increase app usage.
One user currently involved in community organizing mentioned that their collectives/community groups have typically had one main chat and working side chats, all within Signal.
02. Define
FEATURE DEFINITION
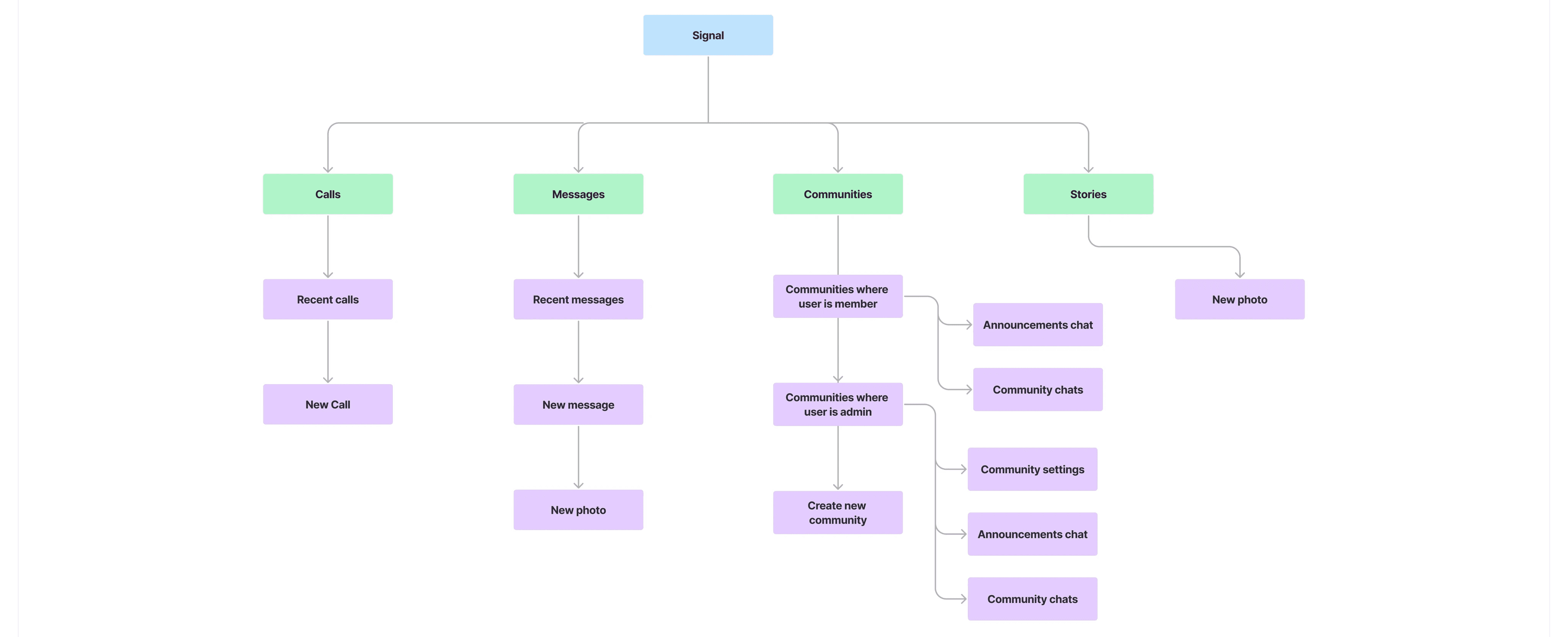
SITEMAP
As a starting point, I created a site map with these two features included.
USER FLOW
I explored what it would look like for a user to create a community in a user flow. I followed the existing design pattern for creating a group chat in Signal.
TASK FLOWS
I then defined three key tasks that would be necessary to support a community's feature and explored them through tasks flows:
Creating a community
Adding an existing group chat to a community
Removing a user from a community
In building this task flows, I worked through questions such as how to merge the admins and permissions of a community with those of an existing group chat.
UI KIT
I developed a UI kit for Signal including fonts, colors, icons, and components. Throughout the process, I created a library for myself of screens from Signal, allowing me to identify components and design patterns that I could replicate in my features.
HIGH-FIDELITY WIREFRAMES
I combined my original sketches with the components and design patterns I had identified to create high-fidelity wireframes for four key user tasks. I then connected these screens in Figma to create a prototype for usability testing.
04. Iterate
USABILITY TESTING
I conducted three (3) usability tests with messaging app users, two of which were Signal users.
Through these tests, I confirmed that users were able to successfully complete the three key task flows associated with the Signal Communities feature:
Creating a community
Adding a group chat to a community
Removing a user from a community
I also confirmed that all users understood the UI of the calls screen and were able to identify how to place a new call.
ITERATION
Through my usability testing I also identified an opportunity for iteration. When asked about the blue + button on the communities homescreen, users expressed confusion about what it might do (ie. new community, add users, new group chat).
To help clarify this button’s purpose of creating a new community, I added two additional buttons to this screen: one to create a new group chat and another to explore/add users. This update gives users a path to all three actions that users had called out.
FINAL PROTOTYPE
CLOSING THOUGHTS
For this project, I was designing using existing building blocks and had to deeply familiarize myself with Signal UI and design patterns. This included the interesting challenge of defining the permissions architecture of the communities feature.
Ultimately, I was able to develop two new features that resonated with users and felt like natural extensions of the existing application.
Next steps on this project would include exploring the UI for a user involved in multiple communities and developing varying settings screens for admin users vs. standard users.













